Reel-Spiration
Conceptual Mobile
App Website
Conceptual UX/UI Project (Academic):
Created to demonstrate full UX research and design process
Overview
A mobile resource app designed to make filmmaking knowledge accessible to aspiring creators and film enthusiasts. This conceptual project explores how to transform complex technical information into an approachable, user-friendly learning experience.
The Challenge
Aspiring filmmakers and cinema lovers often find the technical and creative aspects of filmmaking intimidating and inaccessible. Existing resources tend to be either overly technical or scattered across multiple platforms, creating barriers for curious learners who want an "inside scoop" on the craft.
Design Approach
I designed Reel-Spiration with a modern, approachable aesthetic featuring clear content hierarchy and intuitive categorization. The interface prioritizes discoverability and ease of navigation, allowing users to explore topics from cinematography to post-production without feeling overwhelmed.
Key Design Principles:
Accessible Information Architecture: Content organized
by skill level and topic areaVisual Clarity: Clean layout with strong hierarchy guides users through potentially complex concepts
Mobile-First Design: Optimized for learning on-the-go
Research & Analysis
User Research and Target Users
To understand the target audience and validate the concept, I began with a screener survey to identify participants for in-depth interviews. The survey assessed users' primary interests in filmmaking; from cinematography and lighting to directing and screenplay, and their current level of expertise.
Key Findings:
The research revealed a diverse audience spectrum, ranging from casual film enthusiasts curious about the craft to aspiring independent filmmakers actively developing their skills. Primary areas of interest included:
Cinematography, lighting, and visual storytelling techniques
Technical production aspects (cameras, lenses, equipment knowledge)
Directing, screenplay development, and creative workflows
Content Strategy Implications:
These insights directly informed the app's content approach and tone:
Tone of Voice: Approachable yet knowledgeable, speaking to both casual viewers and serious filmmakers without alienating either group
Technical Language Balance: While technical terminology (DSLR cameras, lenses, cinematography concepts) provides credibility for experienced users, content is structured with clear explanations and progressive complexity to remain accessible to beginners
Content Depth: Tiered information architecture allows users to explore topics at their preferred level, from overview to technical deep-dives
Competitive Analysis
To benchmark existing solutions and identify opportunities for differentiation, I conducted a heuristic evaluation of leading filmmaking education platforms using Nielsen's usability principles:
Match between system and real world – Use of familiar filmmaking terminology and industry-standard concepts
Consistency and standards – Design pattern adherence and predictable navigation
Aesthetic and minimalist design – Visual clarity, information hierarchy, and cognitive load management
Case Study: No Film School, Indiewire and Master Class
All three represent the leading worldwide community platform where filmmakers learn from each other without formal education requirements—all direct competitors in the educational space.
Personas, MVP, and Card Sorting
User Personas
I developed user personas based on survey and interview insights. The primary persona that emerged was Victor, the Film School Graduate—a 24-year-old recent film studies graduate working part-time as a freelance production assistant while building his own production company.
Minimum Viable Product (MVP)
Based on user research and persona insights, I defined the MVP feature set to address Victor's core needs:
Essential Features:
Browse by Category: Cinematography, directing, screenplay, equipment, post-production
Technique Tutorials: Step-by-step guides with visual examples
Equipment Database: Specs, comparisons, and budget alternatives for cameras, lenses, and gear
Inspiration Feed: Curated examples of cinematography, lighting setups, and creative approaches
Resource Library: Articles, videos, and downloadable guides organized by skill level
Card Sorting
To validate the information architecture and ensure intuitive navigation, I conducted card sorting exercises with target users. Participants organized filmmaking topics into categories that made sense to them, revealing how users naturally group related concepts.
Key Insights:
Users preferred role-based categories
(Director, Cinematographer, Editor) over processed-based categories (Pre-Production, Production, Post-Production)Equipment within the Films section deserved its own top-level category rather than being nested under technique topics
Beginner vs. Advanced content should be tagged within categories, not separated into distinct sections
Users wanted clear distinction between Technical Skills and Creative Concepts (films and separate technical sections)
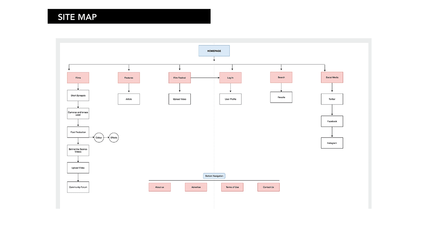
Site Maps and Wireframes
Low–Mid Fidelity Mockup
This low-to-mid fidelity mockup establishes the core structure and user flow of the Reel-Spiration experience, focusing on content hierarchy, navigation, and learning pathways for film enthusiasts.
Key elements include:
Header
A clean top bar featuring the Reel-Spiration logo providing quick brand recognitionHero Section
A featured film banner designed to immediately immerse users and highlight curated, high-value content.Film Cards
Individual film modules showcasing titles such as Moonlight, Hereditary, and The Shape of Water, each acting as an entry point into deeper cinematic analysis.Explore Topics
A general section exploring technical categories such as Cinematography, Directing, Sound Design etc.Primary Navigation
Bottom navigation tabs: Home, Films, Saved, and Profile, support intuitive, mobile-first exploration across the app.
High-Fidelity Mockups
High-fidelity mobile mockups showing home feed, film detail breakdowns with technical insights (camera, lighting, etc.), and personalized user profile with saved resources.
High-Fidelity Prototype
I developed high-fidelity visual designs that established
Reel-Spiration's brand identity. The design emphasizes cinematic imagery, bold color blocking for section differentiation, and clear content hierarchy optimized for both browsing and discovery.

